Στην Ταϊλάνδη, μετά την απόφαση των γονιών του να το κάνουν έκτρωση και να το δώσουν για πειραματισμό
Από το «Αφήστε με να ζήσω!»
Σύμφωνα με ανακοίνωση του Mahidol University, στη Bangkok, Thailand (1), δημιουργήθηκε νέα εμβρυική κυτταρική σειρά, από κύτταρα δέρματος που παραλήφθηκαν από ένα αγέννητο κοριτσάκι Ασιατικής καταγωγής (Ταϊλάνδη) μετά από την έκτρωσή του.
Η δημιουργία της νέας κυτταρικής σειράς, (MUi028-A), που προορίζεται για χρήση στην έρευνα, εγκρίθηκε πριν από 9 χρόνια από την «Επιτροπή Δεοντολογίας για τα Ανθρώπινα Δικαιώματα στην Έρευνα που αφορά Ανθρώπους» του Ramathibodi Hospital, που ανήκει στο Mahidol University, Thailand.
Το κοριτσάκι εκτρώθηκε με την σύμφωνη γνώμη των δικών του και ακολούθως αφαιρέθηκε τεμάχιο από το δέρμα του, από το οποίο οι ειδικοί ξεχώρισαν τους εμβρυικούς ινοβλάστες.
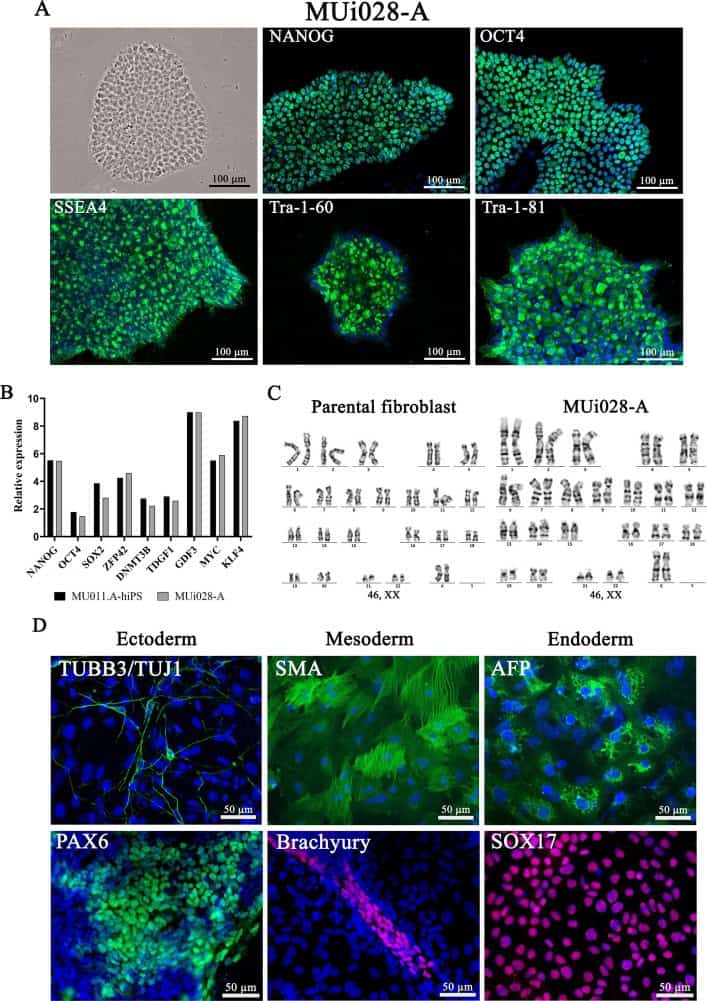
Τα χαρακτηριστικά της κυτταρικής σειράς MUi028-A hiPSC line.(1)
Όπως αναφέρει η ανακοίνωση του Πανεπιστημίου: «Η σειρά MUi028-A από ανθρώπινα επαγόμενα πολυδύναμα βλαστοκύτταρα (hiPSC) δημιουργήθηκε από φυσιολογικούς ινοβλάστες εμβρυϊκού δέρματος, με την χρήση μιας μεθόδου επαναπρογραμματισμού, του τύπου της «μή ενσωμάτωσης», (non-integrative reprogramming method) .
Η κυτταρική σειρά MUi028-A έχει χαρακτηριστικά εμβρυϊκών βλαστοκυτάρων με σταθερή έκφραση συγκεκριμένων δεικτών πολυδυναμικότητας και την ικανότητα διαφοροποίησης in vitro στις τρεις εμβρυικές βλαστικές στιβάδες.
Αυτή η σειρά, αποτελεί ένα «καλό control» για την μελέτη παθοφυσιολογικών μηχανισμών ασθενειών, για έλεγχο φαρμάκων και για επεξεργασία γονιδίων πριν την γέννηση.
Προς το παρόν, σύμφωνα με πληροφορίες(2) , η κυτταρική σειρά δεν έχει διοχετευθεί σε ερευνητικά κέντρα ή φαρμακευτικές εταιρίες αλλού, πλην της Σιγκαπούρης.
Οι γονείς έδωσαν συγκατάθεση να σκοτωθεί και να τεμαχιστεί το κοριτσάκι τους, οι επιστήμονες της Πανεπιστημιακής Επιτροπής Βιοηθικής ενέκριναν τις διαδικασίες και προχώρησαν σε αυτές. Οι δικλείδες ασφαλείας της ζωής του μικρού παιδιού έπεσαν καθολικά, εξ αρχής, και χωρίς ντροπή. Ποιος έμεινε τώρα για να υπερασπιστεί τέτοια και αμέτρητα άλλα αδικημένα αγέννητα πλάσματα;
Πηγές:
1. https://www.sciencedirect.com/science/article/pii/S1873506122000241
